Skh Bishop Mok Sau Tseng Secondary School

Skh Bishop Mok Sau Tseng Secondary School
- MST
圣公会莫寿增会督中学(英语:SKH Bishop Mok Sau Tseng Secondary School)是香港一所以英语教学的基督新教津贴中学。其于1975年由香港圣公会创办,校址位于新界大埔区运头角里26号,校舍坐落港铁东铁线大埔墟站旁的圆岗山之上,占地约6,000平方米。
Overview
School Info
Band
Band 1a
School Gender
Co-ed
School Net
School Net Tp
Curriculum Type
ProfileType
Aided
直升安排
N/A
Curriculum Features
Hong Kong本地→DSE
Classes & Students
Age Group
12.31
Grade Setup
G7 - G12(S1 - S6)
Classes Count
4
Teaching Language
Teaching Language
English
Chinese Characters
Traditional Chinese
Religion
Religion
Christianityity
Founded
1975
费用情况
Annual Tuition
-
Other
Boarding Service
不提供寄宿
Entrance Exam
Chinese/English/Math Paper / English Interview / Cantonese Interview
Application Info
Minimum Application Grade
S1
Maximum Application Grade
S4
Eligible Application Grades
S1 / S2 / S3 / S4
Application Method
By Mail / In-person Submission
Transfer Application Opens
-
Transfer Application Deadline
2025/6/30
Useful Links
Contact
Phone
(852) 2656 7804 / 2656 7804
Email
info@mst.edu.hk
Address
New Territories Tai Po 区运头角里 26 号
Map Location
聖公會莫壽增會督Secondary
Fees
Fee Information
| Grade | School Level | Age | Fees | Stage |
|---|---|---|---|---|
| G10 | S4 | 15 | $340 | 中四 |
| G11 | S5 | 16 | $340 | 中五 |
| G12 | S6 | 17 | $340 | 中六 |
Secondary S1 - S30
HKDSE
Secondary S4 - S6$340
HKDSE
Sources
×
1 / 1
Exam
DSE Ranking
Rank 96 / 309
Higher Ranked
DSE Overview
| Metrics | 2025 | 2024 | 2023 | Change |
|---|---|---|---|---|
| Key Metrics | ||||
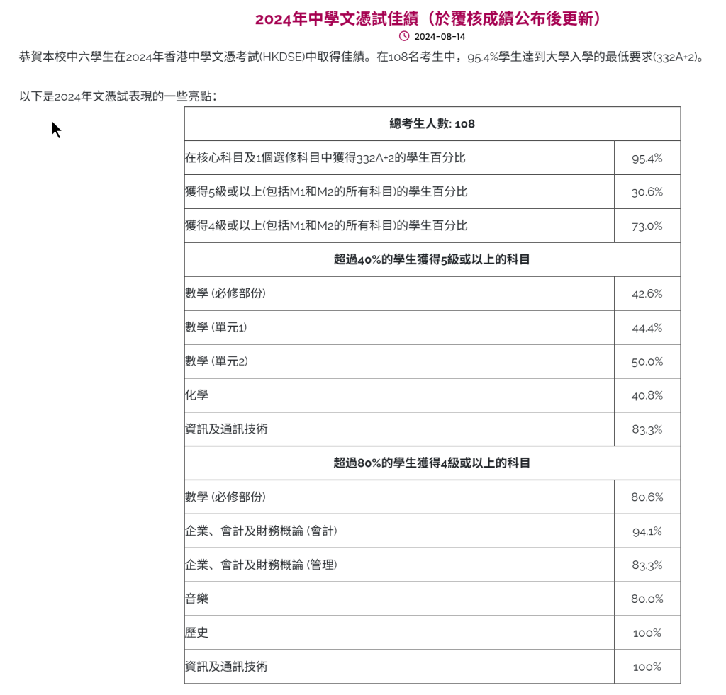
| 332A (Universities门槛) | - | 95.4% | 90.7% | - |
| 332A Notes | 332A2 | 332A2 | 33222 | - |
| 222A (副学士) | - | 99.1% | 100.0% | - |
| 公民科合格率 | 100.0% | - | - | - |
| Level 5+ (优秀) | ||||
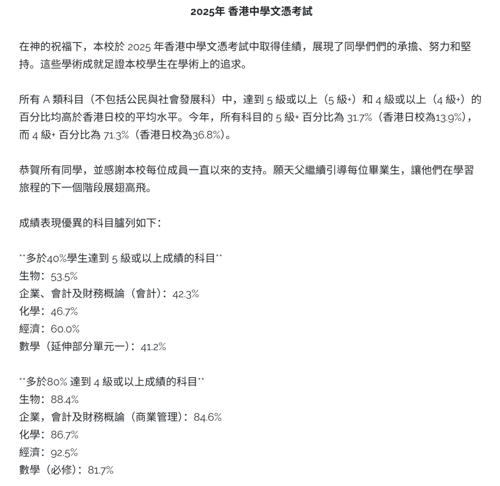
| Total 5+ | 31.7% | 30.6% | 30.2% | ▲ 1.1% |
| CEM 5+ (主科) | - | 42.6% | - | - |
| English 5+ | 40.0% | - | - | - |
| 数学 5+ | 40.0% | 42.6% | 71.4% | ▼ 2.6% |
| Level 4+ (良好) | ||||
| Total 4+ | 71.3% | 73.0% | - | ▼ 1.7% |
| CEM 4+ (主科) | 80.6% | - | - | - |
| Chinese 4+ | 80.0% | - | - | - |
| English 4+ | 80.0% | - | - | - |
| 数学 4+ | 81.7% | - | - | - |
| Level 3+ (及格) | ||||
| Chinese 3+ | 96.2% | - | - | - |
| English 3+ | 93.2% | - | - | - |
| Level 2+ (基础) | ||||
| CEM 2+ (主科) | - | 99.1% | - | - |
| 数学 2+ | 100.0% | - | - | - |
| 人数 | ||||
| DSE Candidates | 101 | 108 | 109 | ▼ 7 |
| Count of 36+ | 4 | - | - | - |
DSE Subject Results
| Subject | 2025 (%) | 2024 (%) | Change |
|---|---|---|---|
| Compulsory Mathematics | - | 42.6 | - |
| Mathematics M1 | 41.2 | 44.4 | ▼ 3.2 |
| Mathematics M2 | - | 50.0 | - |
| Economics | 60.0 | - | - |
| Biology | 53.5 | - | - |
| Chemistry | 46.7 | 40.8 | ▲ 5.9 |
| BAFS Accounting | 42.3 | - | - |
| ICT | - | 40.8 | - |
| Compulsory Mathematics | 81.7 | 80.6 | ▲ 1.1 |
| History | - | 100.0 | - |
| ICT | - | 100.0 | - |
| Economics | 92.5 | - | - |
| Biology | 88.4 | - | - |
| Chemistry | 86.7 | - | - |
| BAFS Accounting | 84.6 | 94.1 | ▼ 9.5 |
| BAFS Business Management | - | 83.3 | - |
| Music | - | 80.0 | - |
Sources
×
1 / 1
Placement
University Placement Analysis
| Placement Destinations | 2025Year | 2024Year | Change |
|---|---|---|---|
| Hong KongTop 3 Rate | 34.6% | 46.3% | ▼ 11.7% |
| Hong KongTop 4 Rate | 42.3% | 55.6% | ▼ 13.3% |
| Hong KongTop 5 Rate | 48.1% | 63.9% | ▼ 15.8% |
| Hong Kong九大率 | 65.4% | 78.7% | ▼ 13.3% |
| JUPAS Rate | 65.4% | 78.7% | ▼ 13.3% |
| Bachelor and Associate Degree Rate | 78.8% | 90.7% | ▼ 11.9% |
| 总本科率(本地+Overseas) | 78.8% | 91.7% | ▼ 12.9% |
| Hong Kong本地本科率 | 78.8% | 91.7% | ▼ 12.9% |
| SSSDP Rate | 13.5% | 12.0% | ▲ 1.5% |
| 副学士学位率 | - | 0.9% | - |
2025 University Tier Analysis
| University Tier | 2025Enrollment25Enrollment | 2025Enrollment%25% | 2025EnrollmentCumulative%25Cumulative | 2024Enrollment24Enrollment | 2024Enrollment%24% | 2024EnrollmentCumulative%24Cumulative | ΔOffers%Δ% |
|---|---|---|---|---|---|---|---|
| Total Students | 108 | 100.0% | - | 101 | 100.0% | - | - |
| HK Top 3 | 36 | 33.3% | 33.3% | 50 | 49.5% | 49.5% | -16.2% |
| HK Top 4 | 8 | 7.4% | 40.7% | 10 | 9.9% | 59.4% | -2.5% |
| HK Top 5 | 6 | 5.6% | 46.3% | 9 | 8.9% | 68.3% | -3.4% |
Detailed University Placement Results
| University Name | 25 Matriculations25 Matric. | 25 Matric. %25 % | 24 Matriculations24 Matric. | 24 Matric. %24 % | QS | US | THE | Country |
|---|---|---|---|---|---|---|---|---|
The University of Hong Kong | 16 | 15.4% | 6 | 5.6% | 11 | - | - | 中国Hong Kong |
The Chinese University of Hong Kong | 16 | 15.4% | 30 | 27.8% | 32 | - | 43 | 中国Hong Kong |
The Hong Kong University of Science and Technology | 4 | 3.8% | 14 | 13.0% | 44 | - | 60 | 中国Hong Kong |
The Hong Kong Polytechnic University | 8 | 7.7% | 10 | 9.3% | 54 | - | 80 | 中国Hong Kong |
City University of Hong Kong | 6 | 5.8% | 9 | 8.3% | 63 | - | 73 | 中国Hong Kong |
Hong Kong Baptist University | 5 | 4.8% | 6 | 5.6% | - | - | - | 中国Hong Kong |
Lingnan University, Hong Kong | 2 | 1.9% | 1 | 0.9% | - | - | - | 中国Hong Kong |
The Education University of Hong Kong | 4 | 3.8% | 2 | 1.9% | - | - | - | 中国Hong Kong |
Hong Kong Metropolitan University | 7 | 6.7% | 7 | 6.5% | - | - | - | 中国Hong Kong |
SSSDP | 14 | 13.5% | 13 | 12.0% | - | - | - | |
Associate Degree Program | - | - | 1 | 0.9% | - | - | - | 副学士/预科 |
Others/National Service | 22 | 21.2% | 9 | 8.3% | - | - | - | Other |
Data Notes
Matriculation counts students who finally enroll at a university. Since each student enrolls in only one university, total matriculations usually do not exceed total graduates.
Offer counts admission offers received by students. A student may receive multiple offers, so total offers are usually higher than total graduates.
| University Name | 25 Matriculations25 Matric. | 25 Matric. %25 % | 24 Matriculations24 Matric. | 24 Matric. %24 % | QS | US | THE |
|---|---|---|---|---|---|---|---|
The University of Hong Kong | 16 | 15.4% | 6 | 5.6% | 11 | - | - |
The Chinese University of Hong Kong | 16 | 15.4% | 30 | 27.8% | 32 | - | 43 |
The Hong Kong University of Science and Technology | 4 | 3.8% | 14 | 13.0% | 44 | - | 60 |
The Hong Kong Polytechnic University | 8 | 7.7% | 10 | 9.3% | 54 | - | 80 |
City University of Hong Kong | 6 | 5.8% | 9 | 8.3% | 63 | - | 73 |
Hong Kong Baptist University | 5 | 4.8% | 6 | 5.6% | - | - | - |
Lingnan University, Hong Kong | 2 | 1.9% | 1 | 0.9% | - | - | - |
The Education University of Hong Kong | 4 | 3.8% | 2 | 1.9% | - | - | - |
Hong Kong Metropolitan University | 7 | 6.7% | 7 | 6.5% | - | - | - |
Sources
×
1 / 1
Living
Living & Commute Recommendations
| # | Estate | Best Commute | Commute Time | Distance | Overall Score |
|---|---|---|---|---|---|
| Loading... | |||||
Note: Monthly rent/total price are estimates based on government RVD monthly residential averages by area and size, for school-living decisions only.
-